雷火电竞体育官网

全国各省市智能照明行业“十四五”发展思路汇总分析

发布时间 : 2021-05-20

近年来,在万物互联的时代背景下,云计算、大数据、人工智能、物联网等前沿技术给照明行业发展带来前所未有的影响,智能照明进入了飞速发展时期。中国重视智能照明产业发展,中国十四五规划纲要提出,完善高效照明产品推广机制,发展智能照明产业。

一、智能照明产业发展现状分析

政策支持智能照明产业发展

智能照明是指利用计算机、无线通讯数据传输、扩频电力载波通讯技术、计算机智能化信息处理及节能型电器控制等技术组成的分布式无线遥测、遥控、遥讯控制系统,来实现对照明设备的智能化控制。智能照明具有灯光亮度的强弱调节、灯光软启动、定时控制、场景设置等功能;并达到安全、节能、舒适、高效的特点。为推动智能制造产业发展,我国出台了一系列鼓励政策。

资料来源:中商产业研究院整理

智能照明市场快速增长

2016年中国智能照明市场规模仅120亿元,2020年逼近300亿元。未来,在智能家居的推动下,我国智能照明行业市场规模将加速扩大。据中商产业研究院预测,2021年中国智能照明行业市场规模将超350亿元。

工商业照明成为智能照明最大应用领域

目前智能照明产品主要分布于四大领域:工业及商业领域、住宅及家居领域、户外照明领域和公共照明领域。工商业照明为智能照明行业最大的应用领域;其次为家居照明、户外照明,公共照明占比最小。其中,家居照明与智慧照明相互促进,共同发展,看好智慧照明在住宅领域的增长。

资本看好智能照明行业

5G、AI、loT等技术全面赋能智能照明,智能照明市场潜力巨大,资本看好智能照明行业。随着各大智能照明产品接二连三地面市,智能照明已然成为当下照明企业竞争的焦点,此外,阿里、腾讯、小米、海尔等互联网、家电企业也跨界而来,开始照明设计和照明销售,试图打造自己的智能生态圈。

资本纷纷布局智能照明,智能照明相关企业注册量呈现增加的趋势。2016年智能照明相关企业注册量3.78万家,2020年智能照明相关企业注册量达12.81万家。

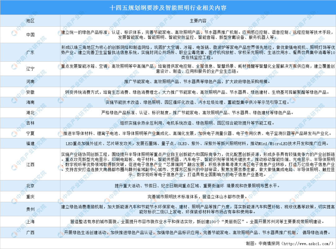
二、十四五时期各省市智能照明产业发展思路分析

中国十四五规划纲要提出,建立统一的绿色产品标准、认证、标识体系,完善节能家电、高效照明产品、节水器具推广机制。应用感应控制、语音控制、远程控制等技术手段,发展智能家电、智能照明、智能安防监控、智能音箱、新型穿戴设备、服务机器人等。

地方重视智能照明产业发展,15省市将智慧照明相关内容写入十四五规划纲要。例如,广东十四五规划纲要要求,形成以珠三角地区为核心的创新网络和制造网络,巩固扩大空调、冰箱、电饭锅、微波炉等家电产品世界领先地位,做优做强电视机、照明灯饰等优势产业。建立完善卫生监督执法信息系统,实施封闭公共场所、职业尘毒危害、医疗机构放射、学校采光照明、生活饮用水、餐具饮具集中消毒等10类在线监控工程。

近期新闻